
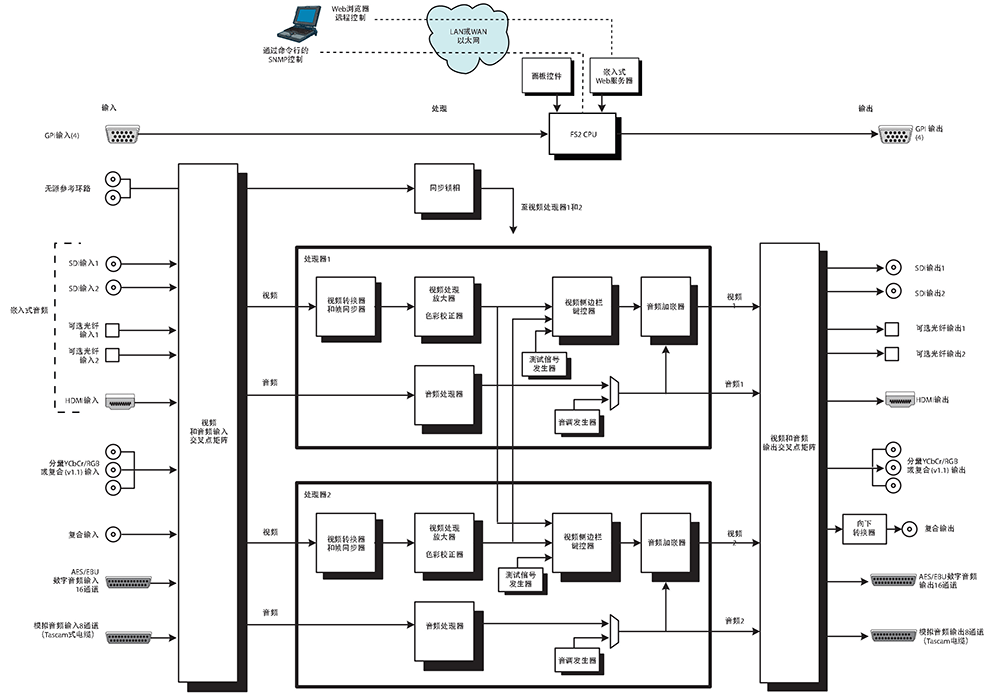
FS2提供强大的灵活性和适应能力来满足快速变化的环境需求,在1RU空间中提供了前所未有的转换和帧同步能力。
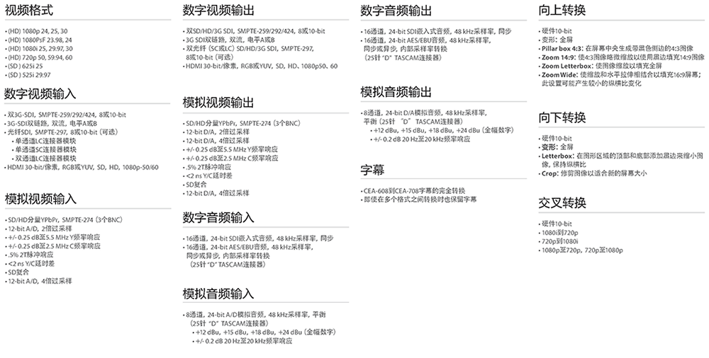
能够同时处理两个独立的3G/HD/SD 10-bit广播质量视频流和两组独立的多通道模拟或数字音频,每个FS2视频通道都支持几乎任何输入或输出:模拟分量或复合、3G-SDI、双链路 (1.485 Gb)、光纤和HDMI I/O。光纤I/O选件允许将长达10千米的光纤电缆直接连接到FS2,无需单独的光纤到SDI转换。在合并非标准图像大小时,可以使用AJA的图像缩放技术对每个视频处理通道单独进行裁剪和调整大小,以获得尽可能好的质量。
FS2可以用作两个单独的帧同步器/格式转换器,或者两个通道可以与内部FS2键控器连接,以执行三台或更多设备的工作 - 例如,视频和背景图形均进行向上转换和合并的HD侧边键控。
FS2可以在SD、HD和3G HD (1080p50/60) 之间进行上下转换,并可以在包括3G HD在内的HD格式之间进行交叉转换。此外,FS2还具有完整的输入和输出信号路由,允许将任意I/O端口分配给任一处理通道。
对于音频,FS2有两个音频处理器,每个处理器支持16通道AES/EBU数字音频、16通道嵌入式音频和8通道平衡模拟音频,并通过各种控件实现最大灵活性。每个处理器的输出都可以嵌入在其相应的视频处理器输出(SDI、光纤或HDMI)中,
或者发送到AES或平衡输出。对于3G和双链路输入,音频处理器可以访问全部32个通道。
FS2支持隐藏式字幕以及SD和HD格式之间的隐藏式字幕转换,包括CEA-608和CEA-708字幕标准之间的转换。



